
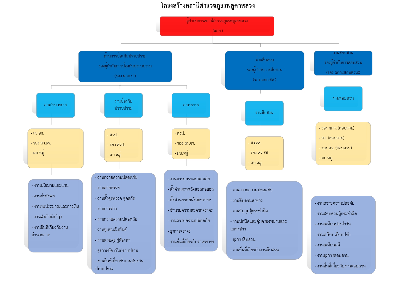
O1 โครงสร้างองค์กร เเละอำนาจหน้าที่ สถานีตำรวจภูธรพลูตาหลวง
– โครงสร้างองค์กร




– อำนาจหน้าที่











เราใช้คุกกี้เพื่อพัฒนาประสิทธิภาพ และประสบการณ์ที่ดีในการใช้เว็บไซต์ของคุณ คุณสามารถศึกษารายละเอียดได้ที่ นโยบายคุกกี้ และสามารถจัดการความเป็นส่วนตัวเองได้ของคุณได้เองโดยคลิกที่ ตั้งค่า